2012年5月8日,發改委辦公室發布「發改高技〔2012〕1137號」文件,由海關牽頭組織開展跨境貿易電子商務服務試點開始到如今的成熟發展,跨境電商零售進口走過了8年多的創新發展之路。跨境電商零售進口試點經歷了哪些發展階段,這次大規模擴大試點範圍釋放哪些訊號,本文將為您帶來詳細解讀。
1. 試點拓展
2012年5月8日,發改委辦公廳推出《關於組織開展國家電子商務示範城市電子商務試點專案的通知》(發改高技〔2012〕1137號),同年8月,上海、重慶、杭州、寧波、鄭州等5個城市獲批跨境貿易電子商務試點。始於此,跨境電商開啟了快速發展之路。在首批5個試辦城市中,鄭州試辦率先上報試辦實施方案。 2013年4月,海關總署科技司對鄭州跨境貿易電子商務服務試辦實施方案提出意見,明確試辦出口方案(保稅備貨、貨品出口)可行性,對進口方案(保稅備貨、貨品進口)提出「限企業、限品種、限金額、限數量」的四限要求,並增加河南電子口岸實現與監管部門、試點企業以及中國電子口岸的互聯互通和資料交換。2013年5月,海關總署第一個批准鄭州市跨境貿易電子商務服務試辦實施方案,網購保稅1210進口模式開始全國複製推廣。
2. 政策發展階段
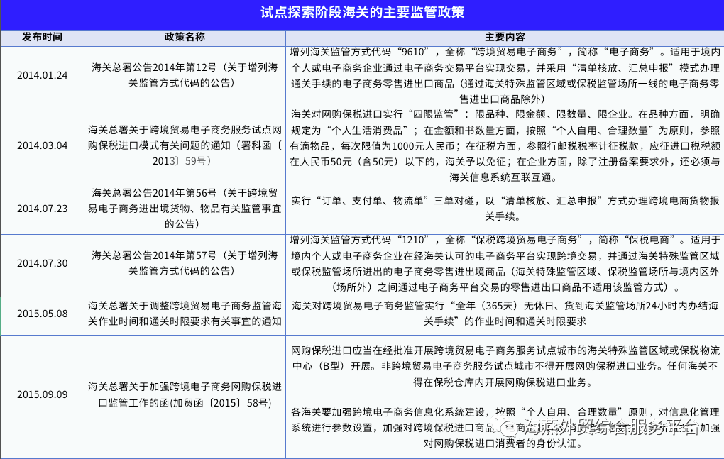
試辦探索階段(2012年5月至2016年4月)
磨合過渡階段(2016年4月至2018年12月)
隨著國內網購用戶消費升級,對進口商品的需求日益旺盛,隨之而生的跨境電商平台和企業如雨後春筍般出現。但快速發展的同時也產生一系列問題,因此我國政府調整了跨境電商監理政策,2016年3月,《關於跨境電子商務零售進口稅收政策的通知》(財關稅〔2016〕18號)正式發布,自2016年4月8日起實施跨國電商零售進口稅政策,即「四八新政」。
「四八新政」主要包括正面清單管理、交易限制、稅收政策和准入政策,對跨境電商零售進口商品實施了較為嚴苛的准入管理,尤其對網購保稅進口模式幾乎與一般貿易貨物一致,給火熱的跨境電商行業打了一針“鎮定劑”,使正在積極開展試點工作和蓬勃發展的跨境電商產業鏈受到較大衝擊。為確保「四八新政」順利實施、平穩落地,2016年5月,國務院批准對跨境電商零售進口實施1年過渡期監管政策,該政策又經兩次延期,覆蓋2016年5月至2018年年底,具體內容為跨境電商零售進口商品實施暫按個人物品監管的過渡期安排。此階段呈現創新貿易模式與監管政策相互磨合的特性。
全面發展階段(2019年1月至今)
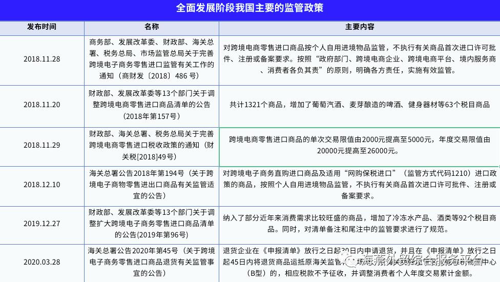
「四八新政」後,我國對跨境電商零售進口實施「暫按個人自用物品監管」的過渡期安排,有效促進了行業穩定發展,但也存在各方權責不清、政策預期不穩定等問題。為營造更穩定、可預期的政策環境,促進跨境電商零售進口持續健康發展,2018年年底,《關於完善跨境電子商務零售進口稅收政策的通知》(財關稅〔2018〕49號)《關於完善跨境電子商務零售進口監管有關工作的通知》(商財發〔2018〕486號)《關於調整跨境電商零售進口商品清單的公告》(財政部公告2018年第157號)等政策出台,自2019年1月1日起正式實施。海關總署同步發布2018年第194號公告,明確相關監管事宜。
新政對跨境電商零售進口商品明確以個人自用進境物品監管,不執行首次進口許可批件、註冊或備案要求。新政調整跨國零售進口單次交易限值由2,000元提高至5,000元,年度交易限值提高至26,000元。新政擴大了跨國電商試辦城市範圍,明確電商平台企業、物流企業或申報企業為稅款代收代繳義務人,承擔相應補稅義務及法律責任。這保證了過渡期後監管制度的連續穩定,有利於促進跨境電商新業態的健康發展,更好滿足人民對美好生活的嚮往,跨境電商零售進口行業進入全面穩定發展期。
3. 監管創新
商品的監管,海關主要劃分為「貨物監管」和「個人自用物品」兩大類,對一般貿易和加工貿易採取貨物監管的原則,對個人行郵採取「個人自用物品」的監管原則,對於個人透過跨境電商管道購買商品則沒有建立一套相應的監管原則。因此,試辦海關進行大膽創新,採取「個人自用且數量合理」的監管原則,透過加強對電商企業的監管,來確保交易真實性,將海關監管嵌入企業的經營環節,加強事前風險預判,突顯事中核查,建立事後差別管理,來確保跨境電商創新發展。但針對網購保稅進口模式(1210),監理機關在「貨物監理」和「個人自用物品」的監理原則之間也產生了一定搖擺。跨境電商「四八新政」的出台,顯示了政府監管部門對跨境電商定性尤其是在網購保稅進口(1210)監管方面,是採取「貨物」監管還是「個人自用物品」監管與市場存在一定的認識分歧。
「四八新政」後經過兩年多的實務觀察,廣泛聽取跨境電商和傳統貿易企業、第一線監理部門以及地方政府等各方面意見,採取「鼓勵創新、包容審慎」監理原則,我國於2018年11月28日發布《關於完善跨境電子商務零售進口監管有關工作的通知》(財關稅〔2018〕49號),最終確定按照個人自用進境物品監管,不再執行有關商品首次進口許可批件、註冊或備案要求。
通關制度設計
一是海關透過監管電商企業、支付企業、物流企業等,在企業完成登記的前提下,透過訂單、支付單、物流單「三單」確定交易真實性,讓企業為交易背書;
二是有效防範品質風險。監理機關要求電商平台上販售的商品先要做商品備案,備案時需依要求提供產品品質檢驗報告,電商平台對銷售商品實施防偽溯源管理,從而實現了「事前備案、事中監理、事後追溯」全流程品質監理溯源資訊的監控;
第三是建立跨境電商通關服務平台系統。透過「三單對碰」和實際通關時的身分證驗核和清單核放等,由系統自動完成對碰審核,減輕海關人工監管的壓力和挑戰。
商品正面清單管理
「四八新政」前,透過跨國電商平台銷售的進口商品,檢驗檢疫程序相對一般貿易較為簡單,執行的是負面清單管理制度。未在跨境電商負面清單內的商品,一般都可順利進口。
「四、八新政」後,實施「負面清單+正面清單」管理。 2016年4月8日,財政部、發展與改革委等11個部會發布《跨國電子商務零售進口商品清單》(簡稱「正面清單」)。只有清單上列出的稅號商品,才能依照跨境電商的稅制進口和透過跨境電商平台銷售,正面清單外的其他商品則需以一般貿易進口。清單共包括1142個8位稅目商品,主要是國內有一定消費需求,可滿足相關部門監管要求,且客觀上能夠以快件、郵件等方式進境的生活消費品,其中包括部分食品飲料、服裝鞋帽、家用電器以及部分化妝品、紙尿褲、兒童玩具、保溫杯等。此後2016年4月18日、2018年11月20日,2019年12月27日,財政部、發展改革會、工業及資訊化部等13部會聯合多次調整正面清單,將部分近年來消費需求比較旺盛的商品納入清單商品範圍。
跨境電商綜合稅
「四、八新政」後,根據財政部、海關總署、國家稅務總局聯合發布《關於跨境電子商務零售進口稅收政策的通知》(財關稅〔2016〕18號),對跨境電商零售進口稅收政策進行調整。在新政策下,跨境電商零售進口商品的單次交易限值為2000元,個人年度交易限值20000元。跨境零售進口商品不再按行郵稅徵收,改為徵收跨境電商綜合稅(包括關稅、增值稅、消費稅),大部分商品的綜合稅率約為11.9%,低於調整後的行郵稅率和一般貿易進口貨物的綜合稅率。
2018年11月29日,財政部發布《關於完善跨境電子商務零售進口稅收政策的通知》(財關稅〔2018〕49號),從2019年1月1日開始,將跨境電商零售進口商品的單次交易限值由2000元提高至5000元,年度交易限值由20000元提高至26000元。本次稅收政策提高了消費限額,讓國內消費者享受到更大的稅收優惠,有利於滿足其消費升級需求,同時會刺激消費者在輕奢、電器、美妝等價值較高產品領域的跨境進口消費。
實行跨境電商進口稅收新政,雖然在當時的環境下,客觀上提高了消費者的整體稅負水平,但對跨境電商發展產生了積極的影響:
一是設定年度個人消費額度,有效設定貿易進入門檻,避免了對一般貿易的衝擊,並兼顧國內消費者消費升級需求; 二是取消免徵,實現了單單徵稅,減少商家拆單偷逃稅的可能; 三是實施綜合統一稅率,與國際接軌,提高貿易便利性; 四是不斷調整和降低進口增值稅的徵收稅負,從17%降低到16%,2019年4月下調到13%,相當於進一步降低了跨境電商綜合統一稅率,讓國內消費者購買海外商品的價格更低,增加了國內民眾的幸福感和獲得感。
4. 此次擴大試點範圍釋放哪些訊號
強大國內市場、建構新發展格局
2021年是「十四五」開局之年,是全面建設社會主義現代化國家新征程起步之年。這次擴大試辦範圍正值全國兩會勝利閉幕、「十四五」規劃和2035年遠景目標綱要落子起步之時。
跨境電商零售進口試點已具備大規模推廣的條件
「一線批量進,二線小包出」的網購保稅1210監管服務模式,利用「境內關外」的海關特殊監管區域/場所,透過「三單比對」確保交易真實性,在進口報關時即實現了單單徵稅(關稅、消費稅和增值稅),解決了監管難題和稅收難題。
經過8年的創新探索,也有效解決了拆單、化整為零、低報、利用他人身分證刷單等問題,形成了一整套成熟的商品准入、通關流程、關稅徵繳、金融結算、跨境物流、品質追溯、徵信體系、統計監管、資料標準等規則體系。無論從監管角度或市場營運角度來說,網購保稅1210模式都已成熟,可以在更大範圍內進行深入創新和探索。
監管更加嚴格
向外界呈現我國積極主動擴大開放的訊號
我國大範圍擴大跨境電商零售進口試點,進一步積極主動擴大進口,既符合我國居民消費升級方向,滿足人民日益增長的美好生活嚮往,又有利於拉動消費回流,將消費端留在國內;同時,中國主動尋求擴大進口,變“世界工廠”為“世界超市”,讓更多國家享受到我國經濟發展形成的巨大消費市場,釋放和分享“中國紅利”,形成以中國進口帶動全球貿易增長,進而反哺中國經濟發展的良性循環。
5. 關於跨境電商零售進口的熱點問題
醫藥品類跨境進口成為今年在兩會上的熱點,如全國人大代表、天津濱海新區區長楊茂榮提出「支持天津自貿試驗區作為跨境電商進口藥品和醫療器材試點地區」的建議;全國政協委員、叮噹快藥創辦人兼董事長楊文龍建議把藥品、醫療器材等健康商品納入到跨境電商進口正面清單,將醫療商品與其他商品分類設置交易限額;全國人大代表、廣州市第八人民醫院感染病中心主任醫師蔡衛平建議國家支持在廣州開展港澳OTC藥品跨境電商進口試辦。總結今年兩會上關於跨境醫藥進口的提議,主要有以下幾個面向內容:
一是在我國擴大進口的政策背景下,盡量放開進口,取消額度和品類限制,用個人物品進境清單代替跨境電商「正面清單」; 二是跨境電商進口藥品試點符合網路醫療發展趨勢,在跨境電商進口零售試點範圍具備內,推廣北京醫藥試點成果,推動醫藥保稅倉前置,便利消費者藥品採購; 第三是支持具備條件的省市,先期利用已取得內地進口藥品註冊證的港澳OTC藥品先行先試,基於「一品一碼」「全程溯源可追可查」的基礎上,參照國內藥品GSP倉儲和運輸標準,保障進口藥品物流運輸安全,以點帶面,逐步擴大跨境電商進口藥品清單。
